1. 标题
Coupling logistic model tree and random subspace to predict the landslide susceptibility areas with considering the uncertainty of environmental features
考虑环境因子不确定性下耦合逻辑回归树与随机子空间的滑坡敏感性区域预测
2. 成果信息
Luo, X., Lin, F., Chen, Y., Zhu, S., Xu, Z., Huo, Z., Yu,M. & Peng, J. (2019). Coupling logistic model tree and random subspace to predict the landslide susceptibility areas with considering the uncertainty of environmental features. Scientific reports, 9(1): 1-13.
doi:10.1038/s41598-019-51941-z
3. 成果团队成员
罗显刚(第一作者):博导,副教授,少妇
(武汉)少妇
。研究方向:地质灾害预警预报技术及模型研究、水环境信息化。E-mail:[email protected]
林霏开:硕士生,少妇
(武汉)少妇
。研究方向:地质灾害气象预测。
徐战亚(通讯作者):讲师,少妇
(武汉)少妇
。研究方向:时空数据挖掘,空间信息服务。E-mail:[email protected]
4. 成果介绍
滑坡灾害是一种常见且威力巨大的自然灾害,每年都会造成巨大的人员伤亡和财产损失,而对滑坡灾害的合理预测往往能保障人民的生命财产安全,挽回巨额的经济损失,所以世界各国一直很重视对滑坡灾害的预测研究。
滑坡预测的相关研究中,相当重要的一步就是滑坡敏感性图的制作,即滑坡敏感性区域预测。滑坡敏感性图是一种专题图,标注了当前区域各位置发生滑坡概率的大小,并根据概率的大小进行了危险性分区。该敏感性图能在政府关于土地规划,路桥修建,灾害防治等领域的决策上发挥重要作用。
滑坡敏感性图的制作是基于一条重要假设:发生滑坡的地质环境总是相似的,若某地点的地质环境与过去发生过滑坡的地点的地质条件相似,则该地点也很有可能发生滑坡。而制作滑坡敏感性图的模型也分为几种,物理模型,统计学模型和最新的机器学习技术。这其中,基于地球物理的模型应用较少,因为它们需要各种地理,地质和水文气象数据以及模拟滑坡机理动态过程的详细数学和物理方程式,能应用的范围也比较小。近年来。机器学习技术在滑坡敏感性建模中应用广泛,许多经典的方法如:决策树,支持向量机,人工神经网络等都取得了不错的表现。然而,这些单个模型的准确性却是变化的,有时候在某一区域表现良好,却在另一区域表现不佳。而对于滑坡敏感性预测,准确性是最重要的参数,为了提高模型的准确性,本研究的主要工作如下:
1. 使用集成学习方法,耦合了集成学习框架随机子空间(Random Subspace)和机器学习分类器逻辑模型树(Logistic Model Tree),得到一个命名为RSLMT的新模型用作滑坡敏感性建模。
2. 对于制作滑坡敏感性图的地质因子,使用ReliefF方法进行筛选,消除数据中的噪音,提高准确性。
3. 将新模型与传统模型逻辑模型树(LMT),朴素贝叶斯(NB),逻辑回归模型(LR)进行对比。
4. 以四川省青川县为例,制作该地区的滑坡敏感性图,分析该地区滑坡敏感性区域的分布并探究该地区滑坡的成因。
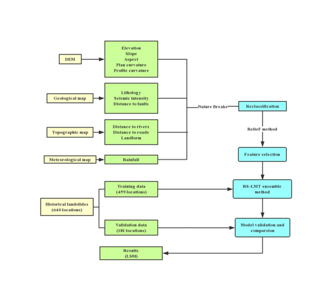
研究的流程图如图1所示:

图1:研究流程图
为了得到高精度的滑坡敏感性图,我们提出了RSLMT模型,该模型的基本原理是将输入数据,即我们选中的经过筛选12个滑坡致灾因子:海拔,剖面曲率,坡度,平面曲率,到断层的距离,纵横比,到河流的距离,地形,岩性,年降雨量,距道路的距离和地震烈度,随机分为若干个子空间,每个子空间中只含部分因子,实现了对数据的降维,然后在每个子空间中建立一棵逻辑模型树,用C4.5算法对子空间中的数据再次筛选,最后整合所有树的结果得到每个像素点的预测结果。该方法用了两种方式来提高准确性:(1)数据的降维。(2)数据的清洗。
在同样的数据集上,构建LR,NB,LMT模型,对比的ROC曲线如图2:
:

图2:各模型的ROC曲线 (a)训练数据 (b)测试数据
可以看到,新模型在训练数据和验证数据中表现都比其他传统模型好,可以认为新模型适用于滑坡敏感性建模。
针对四川省青川县,使用新模型建模并制图,得到的结果如图3,其中按敏感性指数大小分为了5个区:极低敏感性(VLS),低敏感性(LS),中磁等敏感性(MS),高敏感性(HS),极高敏感性(VHS)

图3:青川县滑坡敏感性图
结合青川县的地质地貌条件可以得出,青川县滑坡倾向于与断层带一起分布,特别是沿映秀-北川断层。 由于地质环境稳定,中高山地区通常更安全。 相反,由于大量的人类工程活动,中低山区的敏感性指数最高。 减少对地质环境的人为破坏可能是防止滑坡发生的重要措施。
主要创新点:
1. 耦合随机子空间与逻辑模型树,提出了滑坡敏感性建模的新模型RSLMT,并与传统模型进行对比,证明其在滑坡敏感性制图中有着优秀的表现。
2. 制作了四川省青川县的滑坡敏感性图,得到了该地区的滑坡危险性分区,并分析了该地区的滑坡主要成因。